新华财经北京6月12日电(王菁)一直以来杠杆股票配资,债券执业质量评价是激励约束证券公司提升债券承销与受托管理执业水平的重要方式,监管部门积极指导促进证券公司更好发挥“看门人”作用,推动债券市场高质量发展。
中国证券业协会12日发布关于修改《证券公司债券业务执业质量评价办法》(简称“《评价办法》”)的决定,根据行业机构反馈以及各证监局与交易所的意见建议,在此前于2023年7月发布的相关评价规则基础上进行完善,结合债券承销与受托管理业务实际情况对发行定价、风控实效、风险处置与服务国家战略等指标定义与计分规则进行了修订。
业内人士对新华财经表示,监管部门始终坚持问题导向,突出监管与市场引导并重,推动证券公司强化债券业务全流程规范管理,进一步夯实注册制下证券公司的“看门人”责任。基于广泛长期的实践经验和市场机构诉求,本次《评价办法》的修订对证券公司债券业务的监管更加具有区分度,这将有利于加强分类评价结果运用,引导证券公司不断提升债券执业质量,进一步增强债券市场服务实体经济的能力。
增加风控实效指标扣分层次鼓励厘清中介机构责任边界
据新华财经梳理,《证券公司债券业务执业质量评价办法》分为总则、评价指标、计分方法、评价期与评价类别、附则、附表等六部分,除了附表以外的内文规则修订5处,涉及评价指标当中的第十六条、计分方法当中的第三十五条、第三十七条、第三十九条和第四十四条。
具体来看,第十六条原为“发行定价利率指标以证券公司评价期承销的债券发行利率与上市当天该债券中证估值收益率的偏离程度为依据。”本次修改为“发行定价利率指标以证券公司评价期承销的债券发行利率在上市后前5个交易日内与该债券中证估值收益率的最大偏离程度为依据。”
某券商承销负责人对新华财经指出,监管部门充分考虑二级市场首日估值可能的“非理性”因素,用5个交易日的综合水平来考察发行利率合理程度并以此评分,对承销发行环节十分“友好”,是更加参考市场真实情况、倾听广泛诉求的举措。
而对计分方法的几项调整,主要关系到申报质量、发行定价、风控实效和受托管理风险处置等环节。
其中,发行定价方面,与前述第十六条的定义相对应,《评价办法》将第三十七条修改为“发行定价利率指标为扣分项指标,初始分为5分。按照证券公司评价期承销的债券发行利率在上市后前5个交易日内与该债券中证估值收益率的最大偏离程度统计,以平均值从大到小排名。已有估值的,排名第1至5名的,扣5分;第6至10名的,扣3分;第11至15名的,扣1分;第16至20名的,扣0.5分;排名第21名以后的,不扣分。债券未上市的不得分,上市首日无估值的顺延至次日。”
债券项目申报方面,原有的第三十五条规定,“负向申报质量指标为扣分项指标,初始分为2分,扣至0分为止。证券公司出现因债券项目申报质量差被约谈、现场督导或被交易所以函件等形式提醒执业质量的情形的,每出现1次扣1分。”本次修改为“证券公司出现因债券项目申报质量差,被交易所以函件等形式提醒的,每出现1次扣0.5分;被约谈、现场督导的,每出现1次扣1分。”
可以看出,政策细则更加具有区分度,尤其对于出现负面因素等扣分项的评分,将“被出具警示函”和“被约谈和现场监督”等情形区分处理,一方面给予相关机构更多的“改过”空间,另一方面也预示着未来监管将更加严格,以监管函等形式出现的警示行为或将更加常态化。

风控评价方面,此前的第三十九条显示,“风控实效指标为扣分项指标,初始分为5分,扣至0分为止。按照证券公司在评价期末受托管理违约债券规模与评价期末受托管理债券总规模的比例从大到小进行排名。排名第1至5名的,扣5分;第6至10名的,扣3分;第11至15名的,扣1分;第16至20名的,扣0.5分;排名第21名以后的,不扣分。”
本次修改的部分是,“排名第1至5名的,扣5分;第6至10名的,扣4分;第11至15名的,扣3分;第16至20名的,扣2分;第21至25名的,扣1分;第26至30名的,扣0.5分;排名第31名以后的,不扣分。”可以看出,监管加大了对风控实效的扣分力度,对证券公司提出了更高要求。
中国企业资本联盟副理事长柏文喜对新华财经表示,“将原违约率排名前20扩大至前30扣分,这一调整意味着监管部门希望证券公司更加注重风险控制,减少违约的发生。通过增加扣分层次和力度,引导中介机构加强内部风险管理,提高对违约的防范能力。”
风险处置方面,此前的第四十四条指出,“受托管理风险处置指标为加分项指标,初始分为0分,满分不超过8分。证券公司能够发挥主动管理职能,在配合风险处置、及时发现风险苗头,主动向监管部门报告并在风险处置中实效明显的,每涉及1个债券项目,加2分。在风险处置中实效明显是指通过推动债券展期、债务重组等方式有效化解债券违约风险隐患,或者通过推动破产重整、金融债权人委员会等有效实现违约债券处置出清,或者探索、丰富市场化、法治化、多元化债券违约处置机制方面取得积极成效。”
本次《评价方法》修改为:“受托管理风险处置指标为加分项指标,初始分为0分,满分不超过6分。”同时,添加了两项加分情形,即“推动债券展期等方式有效缓释债券违约风险的,每涉及1个债券项目,加1分。”“证券公司在推动相关债券重大诉讼环节取得突出成果并对厘清中介机构责任边界有示范效应的,每涉及1个债券项目,加2分。”
“修订中增加了对证券公司在债券违约后妥善处理诉讼事宜的加分项,表明监管部门希望中介机构在面对违约情况时,能够采取积极措施,通过法律途径保护投资者利益,同时也有助于厘清中介机构的责任边界。”柏文喜称。
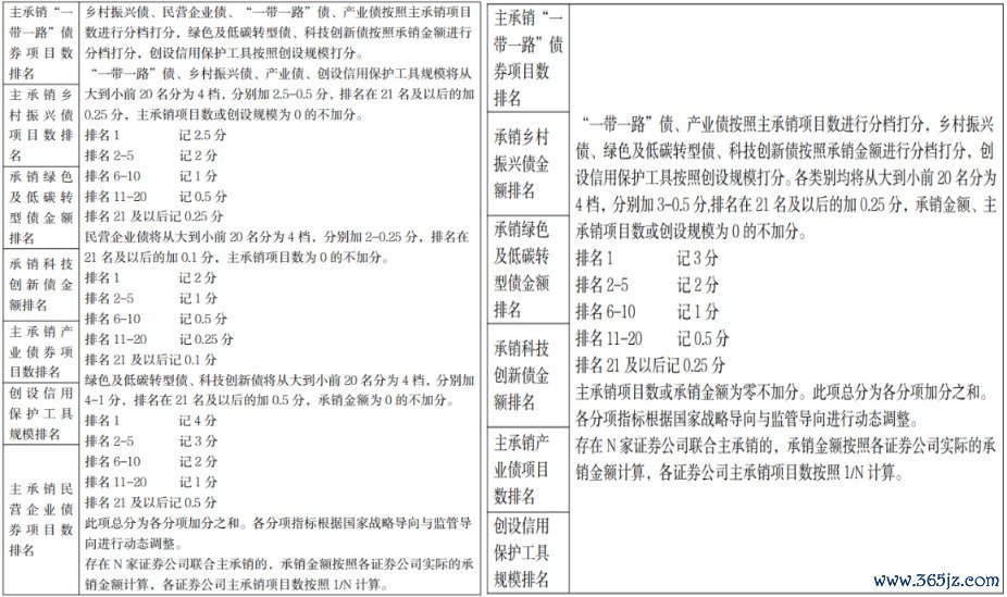
另从附表中细化的服务国家战略指标来看,相关加分也有所调整。“一带一路”债、乡村振兴债、产业债、创设信用保护工具规模将从大到小前20名分为4档,分别加2.5-0.5分,排名在21名及以后的加0.25分,主承销项目数或创设规模为0的不加分。
2023年中央金融工作会议指出,做好科技金融、绿色金融、普惠金融、养老金融、数字金融五篇大文章,为贯彻落实中央金融工作会议精神,激励证券公司通过承销绿色及低碳转型债、科技创新债服务实体经济绿色可持续高质量发展,积极服务国家战略,相应做出修订。

左图为修订后服务国家战略指标具体计分方法,右图为此前版本
此外,因企业债券审核职责已顺利划转至证监会,中证协已对证券公司开展企业债券承销与受托管理业务进行自律管理,自2024年度起评价范围将包含企业债券,本次也删除了第五十六条相关表述。
构建全方位、全链条监管评价体系证券公司债券业务规范化发展更进一步
近年来,监管部门持续优化证券公司债券业务评价体系,加强债券承销分类监管。
2020年,证券业协会修订发布《证券公司公司债券业务执业能力评价办法(试行)》,从制度与人员保障、业务能力、合规展业、风控实效、服务国家战略等五方面对证券公司开展评价,在推动证券公司规范债券执业方面发挥了积极作用。此次修订,进一步聚焦注册制下提升债券业务执业质量内涵和要求,对评价指标体系进行了全面优化,实现了对证券公司债券执业行为的全方位、全链条的监管评价。
2023年7月14日,证券业协会发布了本次修订之前的《证券公司债券业务执业质量评价办法》,进一步促进证券公司提升债券承销与受托管理业务的内控水平、执业质量和服务能力,并以此如期开展了2023年度评价工作。
2023年12月8日,证券业协会公布2023年证券公司债券业务执业质量评价结果。结果显示,此次共有92家券商参评,其中14家券商评为A类,数量较债券业务执业质量评价新规之前的2022年结果骤减近四成;B类券商有60家,数量增长20%;C类券商有18家,与2022年一致。
具体来看,2023年获评A类券商的有安信证券、财信证券、长城证券、长江证券、广发证券、国金证券、国开证券、国泰君安、华泰联合、平安证券、申万宏源、兴业证券、中金公司、中信证券。从变化幅度来看,广发证券进步较大,从C级跃升至A级。相应地,有两家券商出现滑坡,国信证券和五矿证券均从A级连降2级至C级。此外,有16家券商相比2022年上升1级;有22家券商下滑1级。
多位证券公司从业人员对新华财经表示,随着市场频频出现债券项目低价承销、承诺利率、向发行人支付保证金等违规行为,严格规范各家中介机构在执业中,尤其是项目承揽、违约风险处置等环节的质量迫在眉睫,加大政策规范监管力度,才能有利于促进债券市场高质量发展。
新华财经梳理证监会和交易所处罚公告信息发现,不少证券公司在做债券承销项目时违反多项规定,包括低价承销、违规承诺利率、向发行人支付保证金等,反映出不少中介机构在债券业务内控方面存在问题。
监管部门在对投行内控现场检查中发现,个别证券公司的债券承销项目与发行人约定票面利率最高值、取得无异议函最晚日期,同时还存在按承销比例向发行人缴纳保证金的情况,实际承销费率也低于公司相关业务报价管理办法中规定的内部约束线。
柏文喜认为,坚持问题导向、不断优化相关评价规则,体现了监管对证券公司债券业务执业质量的全面关注,旨在通过更加细致和科学的评价体系,促进券商提升业务质量,加强风险管理,保护投资者利益,并推动整个债券市场的健康发展。同时,这些修订之处也对证券公司提出了更高要去,引导其在业务开展中更加注重合规性、风险控制和市场秩序的维护。
此前,证监会主席吴清在十四届全国人大二次会议举行的经济主题记者会上提到了提升证券服务机构执业质量的重要性。他表示,包括证券公司、基金公司、期货公司、投资管理机构,从业人员包括会计师、律师、服务机构杠杆股票配资,评估评级机构等都要进一步地回归本源,勤勉尽责,把功能性放在首位,不断地提升和专业服务的水准。